
课程介绍
- 即梦的提示词审查实在是太严格了,所以我找豆包要了一份违规审查版本的,今天的主题就是大家一起来学习下即梦的提示词规范
- 也希望有这方面经验的老友
- 分享下自己的在写提示词遇到违规的时候的心得
- 下图是评论的方式,我觉得可能很多老友不太知道怎么划词评论哈哈

会员全站资源免费获取,点击查看会员权益
普通用户可在下方单独购买课程!
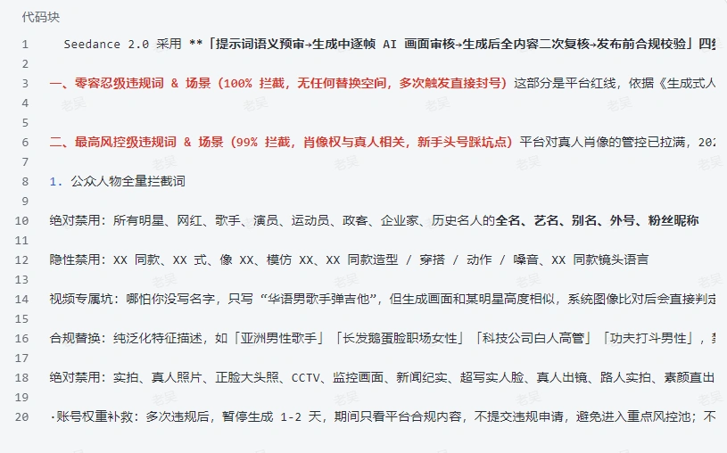
隐藏内容此处内容需要权限查看
- 普通用户特权:9.8积分
- 会员用户特权:免费
- 网站代理用户特权:免费推荐
会员免费查看
声明:本站所有文章,如无特殊说明或标注,均为本站原创发布。任何个人或组织,在未征得本站同意时,禁止复制、盗用、采集、发布本站内容到任何网站、书籍等各类媒体平台。如若本站内容侵犯了原著者的合法权益,可联系我们进行处理。